
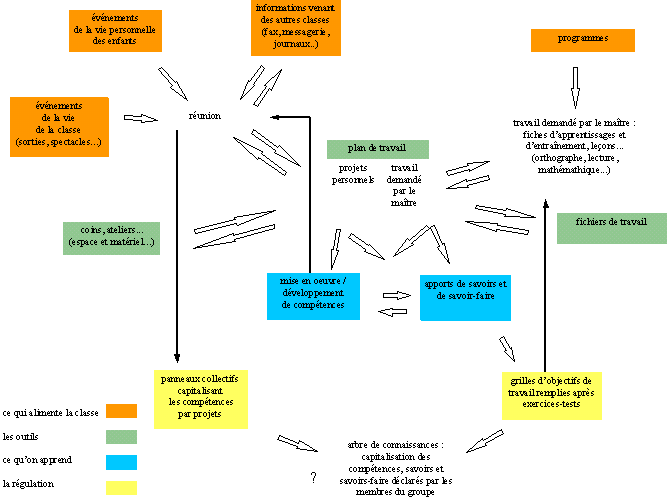
Commentaires sur le schéma de fonctionnement de la classe primaire de lécole de Longechenal (CPà CM2)
Comme dans la deuxième mouture du schéma de la classe de Catherine Chabrun, jai essayé de rendre compte de la manière dont les enfants réalisent leurs apprentissages.
Concernant ces apprentissages, la distinction est faite entre :
- dun côté ce quon pourrait appeler des savoirs ou savoirs-faire,
- de lautre les compétences conçues comme un ensemble de connaissances , de savoirs et de savoir-faire en action dans un contexte précis.
Pour illustrer cette distinction, on pourrait dire que connaître les terminaisons de limparfait est un savoir, placer les terminaisons des verbes dans une suite de phrases (exercice) un savoir-faire. La compétence correspondante serait dorthographier les verbes dans un texte. Au bout du compte, cest toujours la compétence quon vise.
Le plan de travail est loutil au croisement de ces types de contenus, comportant deux rubriques essentielles qui renvoient à deux temps différents dans la classe :
- un temps consacré à lacquisition de savoirs et à lentraînement des savoirs-faire, temps piloté par le maître et régulé par des grilles dobjectifs de travail (les brevets institutionnels de la classe de Catherine),
- un autre consacré aux projets personnels et collectifs qui seraient le lieu dacquisition de compétences, dans la mesure où les projets sont des contextes. En labsence de ce temps dans la classe, lacquisition de compétences serait impossible, car tout fonctionnerait hors contexte, le maître ne pouvant fournir autre chose que des exercices.
Les projets ont la plupart du temps leur origine dans la communication interne et externe - événement de la vie des enfants ou du groupe, information venant dune autre classe, projet présenté.... La réunion est leur principal lieu démergence.
Lenjeu actuel de ma recherche projets personnels et compétences est de permettre aux enfants de percevoir les liens entre compétences des projets et savoirs et savoirs-faire des brevets institutionnels.
Jai placé fictivement au bas du schéma un arbre de connaissances qui pourrait être la place de cet outil sil existait dans la classe. En poussant plus loin lextrapolation, on pourrait anticiper le rôle de cet outil en plaçant des flèches vers certains cadres du schéma... mais on ne serait plus tout à fait dans la réalité actuelle .